
Poder Judicial de Jujuy
Guía de Trámites
Diligenciamientos al Poder Judicial de Jujuy
1. Introducción, alcance y objeto:
El Poder Judicial de la Provincia de Jujuy, adhiere al sistema de comunicaciones interprovinciales (Bus Federal), para aplicación, primeramente en el Fuero Penal, habilitando como única boca receptora de Comunicaciones a la Oficina de Gestión Judicial Penal, a través del Dpto. de Admisión y Protocolo (Ex. Mesa de Entradas), área encargada de recepcionar, compulsar y derivar las solicitudes realizadas por los magistrados y órganos administrativos de otras provincias, a la Judicatura que por turno, materia y jurisdicción corresponda o al Departamento integrante de la OGJP. Ello ajustándose a las previsiones de las Leyes Nacionales Nº 20711 y Nº 22172, y Código Procesal Penal de la Provincia de Jujuy, Ley Nº 6259.-
En este sentido, la boca receptora se encuentra individualizada como “Fuero Penal – Oficina de Gestión Judicial”, siendo esta la única habilitada para receptación de Exhortos, Oficios Ley Nº 22172 y solicitudes en colaboración interprovinciales.
2. Responsables:
I.- Director de la Oficina de Gestión Judicial Penal. -
II.- Departamento de Admisión y Protocolo de la OGJP (para la recepción y análisis del requerimiento) y Departamento de Comunicaciones (para gestión, diligenciamiento y exteriorización). -
III.- Colegio de Jueces Penales, para las decisiones jurisdiccionales. -
3. Tramites habilitados para recepcionarse:
I.- Exhortos y Oficios Ley:
a.- Solicitudes de medidas jurisdiccionales.
b.- Solicitud de notificaciones/citaciones/convocatorias en colaboración.
c.- Comunicaciones interjurisdiccionales.-
4. Procesos:
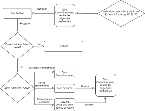
I.- Recepción y derivación: ingresada la comunicación por el Sistema de Bus Federal, el encargado del Dpto. de Admisión compulsará el requerimiento y comunicaciones procesales provenientes de otras jurisdicciones judiciales a los fines de corroborar:
a) Que, el requerimiento se corresponda al Fuero Penal, y cumpla con las previsiones legales vigentes en la provincia.
b) El tipo de requerimiento, es decir si requiere de:
b.I) Actos administrativos: Diligenciamiento de comunicaciones a ciudadanos con asiento en el territorio provincial, o personas privadas de libertad, alojadas en dependencias de seguridad provinciales.-
b.II) Actos Jurisdiccionales: Solicitudes que precisen la intervención del Juez Penal, para cumplimiento de medidas.-
c) Que, cumpla con los requisitos mínimos para su tramitación conforme las reglas establecidas en las leyes nacionales vigentes:
c.I) Datos del organismo remitente (Juzgado, Tribunal, Fiscalía, etc.), Titular a cargo.-
c.II) Firma digital y hológrafa.-
II.- Creación de legajos digitales en SIGJ (Sistema Integral de Gestión Judicial): Analizado el requerimiento, el Dpto. de Admisión y Protocolo, generará el Legajo digital bajo nomenclatura de estilo, y derivará al Juez Penal o Departamento de la OGJP, según corresponda.-
a) Derivación a la Judicatura: Para nuevos requerimientos, se remitirá al Juez de turno según materia quien:
a.I) Tomará conocimiento, proveerá conforme corresponda.
a.II) Ordenará se practiquen las medidas.
a.III) Remitirá la orden al Dpto. de Comunicaciones – OGJP, para que se coordine y gestione el cumplimiento de la manda Judicial. -
b) Derivación interdepartamental: Para requerimientos en colaboración para cuestiones de índole administrativa, tales como notificación de ciudadanos o personas privadas de libertad, citaciones a audiencias, entre otras. -
III.- Diligenciamiento de medidas: Ya sea derivadas de las disposiciones de la Judicatura o de los requerimientos en colaboración, el Departamento de Comunicaciones de la OGJP, articulará y coordinara con las instituciones auxiliares de justicia el cumplimiento de cada manda; ello bajo la normativa del Código Procesal Penal de la Provincia Vigente (Arts. Arts. 176, 177, 180 y 181, entre otros).-
Flujograma de procesos en comunicaciones del Bus Federal:

Recomendaciones para las solicitudes:
El formato de exhortos y oficios Ley Nº 22.172, deberá ajustarse a las previsiones de las normas legales de rito, Leyes nacionales Nº 22.172 y Nº 20711, Código Procesal Penal de la provincia Ley Nº 6259.
Datos de contacto Oficina de Gestión Judicial Penal:
• Tel. Cel. De turno Dpto. de Admisión y Protocolo OGJP: +54 9 3886 86-3189.
• Correo electrónico Dpto. de Admisión y Protocolo OGJP:
• Correo electrónico Dpto. de Comunicaciones OGJP: